Buick Park Avenue (1997-2005)

Looking for Buick Park Avenue fuse box diagrams? This article covers the second-generation Buick Park Avenue, available from 1997, and includes fuse box diagrams for Buick Park Avenue 1997, 1998, 1999, 2000, 2001, 2002, 2003, 2004 and 2005, along with details about the location of the fuse panels inside the vehicle and a clear explanation of the assignment of each fuse and relay (fuse layout).

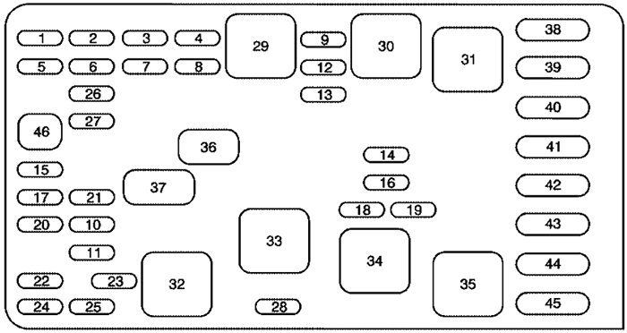
Passenger Compartment (Front)

Fuse Box Location

It is located under the glove box (remove the bottom of the glove box and the fuse box cover).

Fuse Box Diagram

Fuses

Assignment of the fuses in the Instrument panel

Fuse Data
Full access is available to registered users — log in or register.
Log in or register

Short-CodeDescription
SBMInterior Lamps
PDMPDM Module
A/CHVAC Motor, HVAC Mix Motors
IGN SENAuto Dimming Mirror, Driver HTS Seat, Rear Defog Relay, MEM Module, Cool LVL Sensor, Passenger Heated Seat
ELCHVAC Flat Pk Mtrs, Electronic Level Control Sensor, Electronic Level Control Sensor (Rear Fuse Block
ABSAnti-Lock Brake System Module
HVACHVAC Main Con Head, HVAC Programmer, Instrument Panel Cluster
CR CONTStepper Motor Cruise, Cruise Switch
HUDHead-Up Display Switch, Head-Up Display
CSTR/SBMHVAC Programmer, Instrument Panel Cluster, SBM (275 to LCM) (1135 to BTSI SL)
LP PK LUnderhood Lamp, Left Park/Sidemarker, Left Park/Turn Lamp, SBM, Left Tail Signal Lamp, Left Tail/Stoplamp, Left Rear Sidemarker
LP PK RRight Park/Sidemarker Lamp, Right Park/Turn Lamp, Right Tail/Sign Lamp, Right Tail/Stoplamp, Right Rear Sidemarker, Stop/Taillamp, Tail/Signal Lamp, License Lamp, RFA
RUNRun/Accessory
WSWWiper Motor
BlankNot Used
WSW/RFAWiper Switch, RFA, Rain Sense
B/U LPAuto Dimming Mirror, Back-Up Lamps

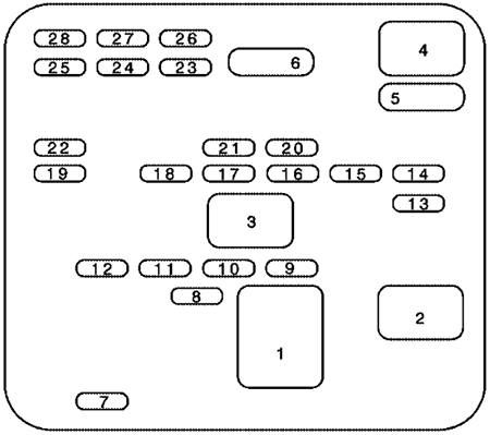
Auxiliary Fuse Box (if equipped)

Fuse Box Location

It is located under the glove box, near the main fuse box.

Fuse Box Diagram

Fuses

Auxiliary Instrument Panel Fuse Block

Fuse Data
Full access is available to registered users — log in or register.
Log in or register

Short-CodeDescription
PERIM LPPerimeter Lamps
ACCYAccessory
IGN 3Ignition 3

Passenger Compartment (Rear)

Fuse Box Location

It is located under the rear seat (remove the seat and open the cover).

Fuse Box Diagram

Fuses

Assignment of the fuses in the rear underseat fuse box

Fuse Data
Full access is available to registered users — log in or register.
Log in or register

No.Description
7Crank
81998-1999: Auxiliary Outlet (2 in Cn), Auxiliary Outlet (1 in St)
2000-2005: Accessory Outlet
9Powertrain Control Module for Cruise
10SBM Module
11Radio/Phone
12Sunroof
13Spare
14CD Changer, Phone
15Driver Door Module
16Spare
171998-1999: Amp, Radio Head
2000-2005: Radio
18Driver Heated Seat Module
19Rear Door Module
201998-1999: Fuel Door Rel Solenoid, Trunk Release Relay, DLC
2000-2005: Trunk Release
21Spare
22Instrument Panel Ashtray Cigarette Lighter
23Spare
24Spare
25Passenger Heated Seat Module
26Right Rear Cig Lighter
27Left Rear Cig Lighter
28RFA, Memory Seat Module, Driver Seat Switch

Relays

Assignment of the relays in the rear underseat fuse box

Fuse Data
Full access is available to registered users — log in or register.
Log in or register

No.Description
1Heated Backlite
2Retained Accessory Power (RAP)
3Trunk Release
4Electronic Level Control
5Power Seat
6Electronic Level Control Sensor, Electronic Level Control Compressor Solenoid

Engine Compartment

Fuse Box Locations

Fuse Box Diagram

1998-1999

Under-hood fuse box diagram: Buick Park Avenue (1997, 1998, 1999)
Fuses

Assignment of the fuses in the engine compartment (1998-1999)

Fuse Data
Full access is available to registered users — log in or register.
Log in or register

No.Description
1Not Used
2SBM, LCM
3Turn Signal
4Pre-Oxygen Sensor, Post-Oxygen Sensor
5SDM-R Module
6PCM, MAF Sensor
7AC Clutch
8Brake Switch, Trans Shift, PCM/ EGR Ref, Lin EGR, Cnstr Purge Sol, Cnstr Purge SW
9Horn Relay
10Not Used
11Not Used
12Injectors #1-6
13Ignition Module
14Rt High Beam
15Not Used
16Lt High Beam
17Not Used
18Rt Low Beam
19Lt Low Beam
20Turn Signal, Stepper Mtr, Brake Lamp, CHMSL
21Fuel Pump Relay (Wire in BEC)
22Ignition Switch
23In Key Module, PCM
24To IP BEC-B/U Lamp
25Flasher Module
26Not Used
27Not Used
37BAT #1
38HVAC Blower Motor
39Low Speed Fan Relay
40LCM Module
41BAT #2
42IGN
43Starter
44High Speed Fan Relay

Relays

Assignment of the relays in the engine compartment (1998-1999)

Fuse Data
Full access is available to registered users — log in or register.
Log in or register

No.Description
28Ignition
29Horn
30Cooling Fan #2
31Starter
32Not Used
33Cooling Fan S/P
34Cooling Fan #1
35A/C CLU micro
36Fuel Pump micro

2000-2005

Fuses

Assignment of the fuses in the engine compartment (2000-2005)

Fuse Data
Full access is available to registered users — log in or register.
Log in or register

No.Description
12000-2004: Air Sol
2005: Not used
2SBM, LCM
3Turn Signal
4Pre-Oxygen Sensor, Post-Oxygen Sensor
5Air Bag (SIR)
6Powertrain Control Module
7Air Conditioning Clutch
8Ignition Feed
9Horn Relay
10Spare
11Spare
12Injectors #1-6
13C-31
14Right High Beam
15Spare
16Left High Beam
17Spare
18Right Low Beam
19Left Low Beam
20Stop
21Fuel Pump Relay (Wire in BEC)
22Run/Crank
23Powertrain Control Module
24Parking Lamps
25Hazard Flashers
26Spare
27Spare
28ABS #2
38Bat #1
39Blower Motor
40Cooling Fan 1
41Headlamp
42BAT #2
43Ignition
44Starter
45ABS
46Fuse Puller

Relays

Assignment of the relays in the engine compartment (2000-2005)

Fuse Data
Full access is available to registered users — log in or register.
Log in or register

No.Description
29Ignition
30Horn
31Cooling Fan 1
32Starter
33Not Used
34Cooling Fan SP
35Cooling Fan 2
36Air Conditioning Clutch
37Fuel Pump
36Air Conditioning Clutch
37Fuel Pump

FAQ

Scroll to Top